This website requires JavaScript.
Explore
Help
Sign In
paradizelost
/
paperless-ngx
Watch
1
Star
0
Fork
0
You've already forked paperless-ngx
mirror of
https://github.com/paperless-ngx/paperless-ngx.git
synced
2025-12-22 01:55:49 -06:00
Code
Issues
Packages
Projects
Releases
Wiki
Activity
Files
dependabot/docker/astral-sh/uv-0.9.17-python3.12-trixie-slim
paperless-ngx
/
docs
/
assets
/
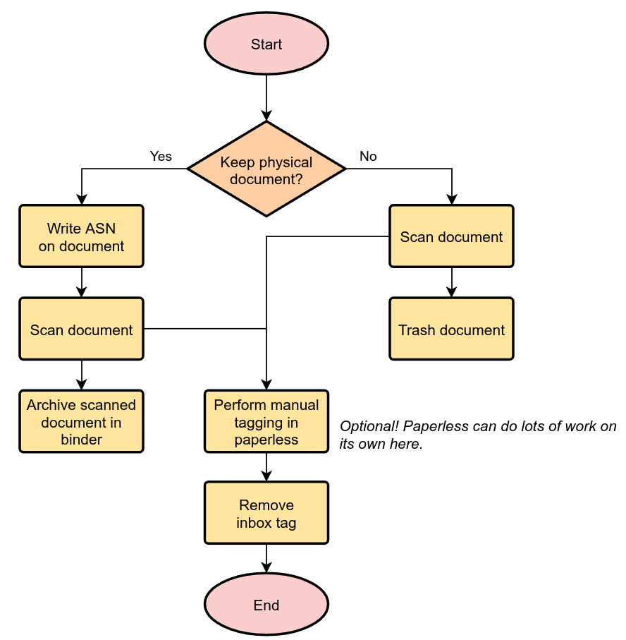
recommended_workflow.png
Michael Shamoon
605f885e19
Move docs to material-mkdocs
2022-12-02 14:48:36 -08:00
67 KiB
888x907px
Raw
Permalink
History