This website requires JavaScript.
Explore
Help
Sign In
paradizelost
/
paperless-ngx
Watch
1
Star
0
Fork
0
You've already forked paperless-ngx
mirror of
https://github.com/paperless-ngx/paperless-ngx.git
synced
2025-12-31 13:58:04 -06:00
Code
Issues
Packages
Projects
Releases
Wiki
Activity
Files
60a220ef9836362a1eb991b164e8d213833231c1
paperless-ngx
/
assets
/
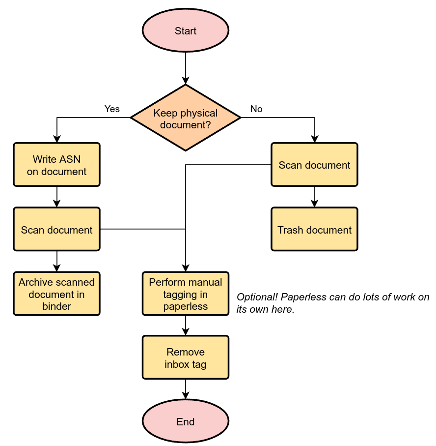
recommended_workflow.png
shamoon
60a220ef98
Deployed
65aed24
with MkDocs version: 1.6.1
2025-12-30 21:07:39 +00:00
67 KiB
888x907px
Raw
History
Reference in New Issue
View Git Blame
Copy Permalink