This website requires JavaScript.
Explore
Help
Sign In
paradizelost
/
paperless-ngx
Watch
1
Star
0
Fork
0
You've already forked paperless-ngx
mirror of
https://github.com/paperless-ngx/paperless-ngx.git
synced
2026-01-14 21:54:22 -06:00
Code
Issues
Packages
Projects
Releases
Wiki
Activity
Files
b0723c13a300c9031f48c0863a6a1766aab21ccd
paperless-ngx
/
docs
/
assets
/
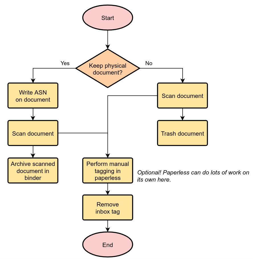
recommended_workflow.png
Michael Shamoon
605f885e19
Move docs to material-mkdocs
2022-12-02 14:48:36 -08:00
67 KiB
888x907px
Raw
History
Reference in New Issue
View Git Blame
Copy Permalink