This website requires JavaScript.
Explore
Help
Sign In
paradizelost
/
paperless-ngx
Watch
1
Star
0
Fork
0
You've already forked paperless-ngx
mirror of
https://github.com/paperless-ngx/paperless-ngx.git
synced
2026-01-12 21:44:21 -06:00
Code
Issues
Packages
Projects
Releases
Wiki
Activity
Files
d337d2e6904b9737751cd8ffcc092dfef3addb0f
paperless-ngx
/
docs
/
_static
/
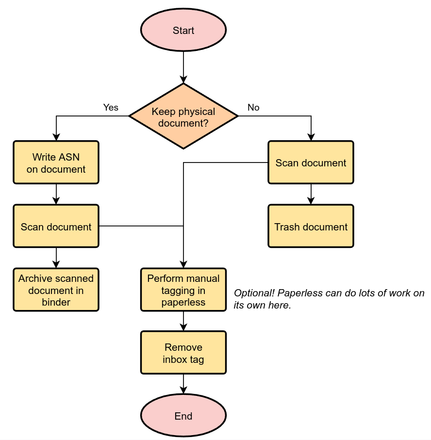
recommended_workflow.png
Jonas Winkler
74a79c2a9b
docs
2020-11-17 18:11:53 +01:00
67 KiB
888x907px
Raw
History
Reference in New Issue
View Git Blame
Copy Permalink