This website requires JavaScript.
Explore
Help
Sign In
paradizelost
/
paperless-ngx
Watch
1
Star
0
Fork
0
You've already forked paperless-ngx
mirror of
https://github.com/paperless-ngx/paperless-ngx.git
synced
2025-10-02 01:42:50 -05:00
Code
Issues
Packages
Projects
Releases
Wiki
Activity
Files
ff6ef05120dcde83e6c03246d85c95affc2e07d4
paperless-ngx
/
assets
/
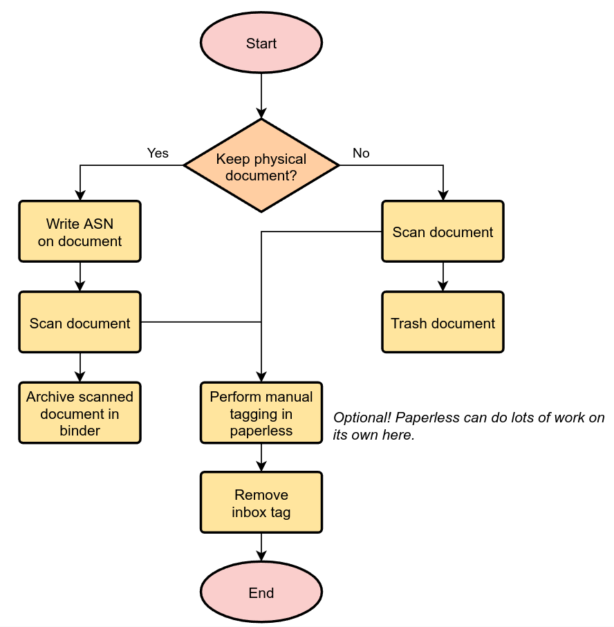
recommended_workflow.png
shamoon
ff6ef05120
Deployed
ab7875c
with MkDocs version: 1.6.1
2025-09-27 02:17:39 +00:00
67 KiB
888x907px
Raw
History